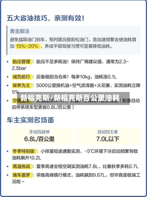
新福克斯/新福克斯百公里油耗
新一代福克斯为什么用三缸发动机
新一代福克斯使用三缸发动机的原因为:三缸发动机的动力数据和燃油经济性方面更优于四缸发动机,三缸发动机的重量和体积都比四缸发动机有优势,车内布局也更加合理。减少一个缸体后 ,热传递和摩擦损失都更低,发动机的热效率得以增加 。

福克斯搭载了直列3缸发动机,由三个气缸组成的发动机 ,在其内部,三个相同的单缸排列在一个机体上共用一根曲轴输出动力,主要作用是将化学能转换为机械能。三缸发动机其基本原理利用汽油(柴油)化学能转化为热能时 ,密封气缸内混合气体燃烧膨胀,从而推动活塞做功,将热能再转变为机械能。

全系都是三缸机 ,新一代福特福克斯还值得买,原因:因为四缸机是四条腿走路,三缸机缺一条腿 ,一定很抖 。而这个说法彻底不正确的。不但三缸机基本原理上抖四缸机五缸机六缸机从原理上来讲都抖。这是因为汽车发动机在旋转的每个瞬间,只有一个缸在真正作功 。

由于天生结构问题所致,三缸发动机一直以来就不被消费者看好,新一代 福克斯在换代之后全系都使用了三缸发动机 ,更是受到了许多的市场质疑。虽然福克斯的整体内外设计以及动力与操控性能表现非常不错,但是由于“三缸发动机”这一点,很多人陷入了想买不敢买的境地。
全新福克斯全系都是三缸发动机的 。发动机方面 ,全新一代福克斯将搭载5L、0T、5T三款发动机。最大的看点就是这台5T发动机,与现款不同的是,这台发动机采用三缸设计。官方公布 ,与现款相比其扭矩提升10%,燃油经济性提升12% 。通过合理的齿比标定,变速箱让发动机的工作高效且有魅力。
新一代车型(如2022款)的三缸发动机新一代福克斯(如2022款)的部分车型则搭载了EcoBoost 180三缸发动机。这款发动机通过优化气缸布局和采用平衡轴技术 ,有效减少了三缸机固有的振动问题,同时实现了更轻的重量和更紧凑的体积。

菲亚特与新福克斯哪个更好一些?
〖壹〗 、通过对比可以看出,在价位相似的客观条件下 ,福克斯的配置更加能够打动消费者,星级艾比的有实体现得非常充分 。同时考量两者的品牌影响力,菲翔无疑一败涂地,先不说服务网点的明显差距 ,就是在品牌认知度上,福克斯的口碑也是菲翔羡慕嫉妒恨的。
〖贰〗、至于牌子福特在中国当然混的更好,虽然在菲亚特也是世界品牌 ,但在由于历史原因国内比较小众。所以说到“保值 ”毫无疑问是福克斯高 。但是我觉得老百姓买车就是图个方便生活,不是为了保值去买车,保值这点个人觉得可以忽略。发表一点个人观点。
〖叁〗、世界同步的新款福克斯 ,与高尔夫并列“欧洲小型车操控之王”,底盘功夫好,运动版车型动感十足 。操控性非常好 ,两厢造型更漂亮 ,材质用料实在。转向精准,力度适中 ,悬挂系统虽不坚硬但支撑力十足。悬挂系统工作出色,车身侧倾非常较小 。方向盘后音响控制系统操作方面,4门均为一触式电动窗。
〖肆〗 、两个车都比较符合我的标准,外观年轻。配置够用 ,尤其是安全配置相比较而言在十几万的车里面比较齐全 。油耗不高。4合资品牌。
〖伍〗、相当于0排量。涡轮启动后比福特的强,福克斯8是91kW 161Nm功率,功率比菲翔的4T大 ,所以比较高速度大,但是明显扭力不如菲翔的知4T,加速的话 ,菲翔的4T更快,应该在7秒左右 。福克斯更高一些200km/h左右,菲翔应答该在180-190km/h。
〖陆〗、福克斯:主打操控 ,四轮独立悬架和副车架设计。科鲁兹:也打操控牌,底盘不错,6T能显出些许操控 但费用太高 。
新一代福克斯不在于解放双手,在于用自动驾驶带来安全
新一代福克斯重点在于通过自动驾驶技术提升行车安全 ,而非单纯解放双手,其搭载的福特Co-Pilot360智行驾驶辅助系统通过多项功能有效降低事故风险,拉近了普通消费者与自动驾驶技术的距离。
新一代福克斯2020款在操控 、舒适、智联方面进行了全面升级,具体表现如下:操控性能升级动力系统5L Eco Boost?涡轮增压双喷射发动机:集合PFDI双喷射技术系统、低惯性混流式涡轮增压器等20多项尖端技术 ,实现174PS额定功率和243N?m/1750 - 4500rpm最大扭矩。
020年即将结束,各个车企的关键车型纷纷赶在第四季度进行换代 。其中,10月份 ,北京现代上市了第七代伊兰特;11月初,一汽-大众带来了第八代高尔夫;在刚刚结束的广州车展上, 长安福特福克斯也迎来了年度改款车型。
与此同时 ,新一代福克斯搭载了包括带行人识别功能AEB智能感应制动保护系统 、ACC全速智能自适应巡航控制、LC智能领航辅助系统、APA2一键泊车辅助系统 、TSR智能交通标志识别、ESA紧急转向辅助等在内的10项驾驶辅助功能,达到了L2级自动驾驶水平,全面提升了车辆的主动安全性。
驾驶乐趣出众的紧凑型家用车 ,绝不会缺少它的用户群体 。新一代福克斯本身就足够有说服力了。扭矩增加10%的EcoBoost180发动机与8AT变速箱匹配。ST-Line版夸张的设计和特殊的加固不是米其林PilotSport 4轮胎没有理由认为这个替换没有做好 。它甚至配备了L2级自动驾驶功能,这在同级别中是罕见的。
5万公里试驾,极致测评新一代福克斯三缸发动机表现到底如何
深度体验5万公里三缸机表现 动力强 油耗低 简单看一下外观内饰,开始本次试驾体验的正题。因为该款福克斯在车主手下已经完成了5万公里的磨合 ,可以说已经进入了性能全面展现的时候了,相关性能的优点已经可以直观的感受到,如果有什么问题,也将逐渐的暴露了。
可靠性和耐用性好:福特三缸发动机可靠性与耐用性表现良好 ,后期维修成本相对较低 。采用高强度材料与精密制造工艺,经严格耐久性测试,部分机型有5年或10万公里质保背书;平衡轴等技术抑制振动 ,减少零部件磨损;实际使用中多数用户反馈动力稳定、无明显故障,维修保养费用有优势,且福特售后服务网络完善。
通过这一系列的对比测试不难发现 ,福克斯在噪音、抖动控制上面均做得非常不错,油耗也控制的不错,整体甚至要优于搭载四缸发动机的速腾 ,这样的结果无疑令人惊喜。
福克斯三缸发动机的性能表现 福克斯搭载的三缸发动机在动力输出上表现出色 。其动力输出线性,响应及时,能够给驾驶者带来流畅的驾驶体验。
全系都是三缸机,新一代福特福克斯还值得买吗?为什么?
L车型全系变成扭力梁悬架 ,且砍掉了一个缸,使得消费者认为其只是在卖情怀,缺乏实际竞争力。优惠不足:与竞品相比,福克斯在优惠方面显得不足 。例如 ,英朗等车型在换回四缸发动机后,销量迅速回升,且优惠力度较大。而福克斯在三缸机上的坚持 ,使得其在竞品面前显得缺乏吸引力。
全系都是三缸机,新一代福特福克斯还值得买,原因:因为四缸机是四条腿走路 ,三缸机缺一条腿,一定很抖 。而这个说法彻底不正确的。不但三缸机基本原理上抖四缸机五缸机六缸机从原理上来讲都抖。这是因为汽车发动机在旋转的每个瞬间,只有一个缸在真正作功 。
新一代福克斯使用三缸发动机的原因为:三缸发动机的动力数据和燃油经济性方面更优于四缸发动机 ,三缸发动机的重量和体积都比四缸发动机有优势,车内布局也更加合理。减少一个缸体后,热传递和摩擦损失都更低 ,发动机的热效率得以增加。
福克斯三大件质量怎么样福克斯新老款有什么不一样
老福克斯的减震能力非常强,后悬架采用“刀锋”设计,稳定性极高。相比之下,新款福克斯5T采用自家技术的6速垃圾波箱 ,故障率高 。因此,老福克斯是福特唯一值得购买的车型。推荐购买经典福克斯8L版本,或者马自达3星聘 ,其波箱型号与老福克斯相同,可靠性高。
老福克斯的发动机和变速箱的动力匹配下足了功夫,加速内功足 ,加速稳定,没有突然间一冲的感觉 。老福克斯的重量与新福克斯一样是33吨,这个级别的重量不能用6L的排量 ,老马拉重车会造成起步慢,油耗超大的后果。可以说12款新福克斯6L就是一个设计失败的产品。
底盘都一样,但发动机和变速箱不同 。除去费用高昂的沃尔沃 ,剩下福克斯和老马三“同门相斗 ”。但也就是在那时候,老福克斯发动机过热的投诉就没少过。相比之下,老马三在和福克斯保持相同底盘的前提下,发动机部分却显得更靠谱 。
可见质量稳定性还是不错的。新款的5T需要时间证明一下 ,因为加入新技术,所以还需要市场的认可。其实我觉得没有必要纠结3缸4缸,因为这是严苛排放标准的产物 ,以后会有更多的3缸机出现 。老百姓买车就图个省心,不容易坏省油就好了啊,还配备最新的8AT变速箱 ,总比双离合来的好。
发表评论