【廊坊疫情最新消息今天新增一例,廊坊疫情最新情况轨迹】
廊坊固安县新增确诊病例行动轨迹公告
廊坊固安县疫情防控办发布固安县新增确诊病例行程轨迹的通告,以下是通告原文:固安县关于一例新冠肺炎确诊病例行程轨迹的通告全县广大居民:固安县有关部门在网格化排查中,发现周某于2020年12月31日至2021年1月3日来往于石家庄 ,经了解,周某与确诊病例有过接触,我县立即采取隔离管控措施并进行核酸检测。

固安县应对新冠肺炎疫情工作领导小组办公室关于外市一例新冠阳性病例在固行动轨迹的通告全县广大居民:2021年1月8日上午 ,固安县防控办了解到一例新冠病毒核酸阳性病例曾在我县停留 。为严密防范疫情输入风险,固安县立即启动疫情防控应急预案,严格按照防控规范要求 ,迅速组织对此人在固安县的活动轨迹进行调查。
月3日:9:00通过某互联网平台自行联系中介看房,全程佩戴口罩,期间在北国超市益新店旁沙县小吃吃午饭;20:00乘私家车返回固安县柳泉镇西红寺家中;24:00乘私家车回英国宫家中。
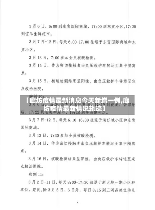
021年1月12日廊坊固安县疫情防控办发布关于一例新冠肺炎确诊病例周某行程轨迹的通告 ,公告该确诊病例行动轨迹,点击查看 。周某核酸检测初筛阳性后,全县立即启动疫情防控应急预案 ,对排查到的周某的密切接触者采取隔离管控措施。
经询问及技侦核查,田某某于11月10日返回固安,具体行动轨迹如下:11月10日11:35在北京市洋桥西站台乘坐849路公交车返固;11月10日13:06在柏村路口下车,步行回家 ,居家未外出;11月10日16:40接到其单位相关电话提醒,主动向社区电话报备情况,由负压救护车闭环转运至隔离酒店进行集中隔离。
022年11月22日 ,固安县在集中隔离点和居家隔离人群中检出2例核酸检测阳性人员 。近来正在定点医疗机构隔离治疗,已确诊为无症状感染者。

11月18日廊坊安次区1例社会面阳性病例活动轨迹
〖壹〗、022年11月18日,安次区社会面发现1例初筛阳性人员 ,集中隔离点新增2例初筛阳性人员。近来均在定点医疗机构隔离治疗,已确诊为无症状感染者 。2人于11月17日进入隔离点。其行动轨迹主要涉及以下风险点位:11月13日—17日7:26—8:15,御澜华府小区核酸检测点。
〖贰〗、022年11月16日 ,安次区在集中隔离点发现1例初筛阳性人员 。近来正在定点医疗机构隔离治疗,已确诊为无症状感染者。于11月15日进入隔离点。其行动轨迹主要涉及以下风险点位:11月11日—11月15日7:00—7:10,银河嘉苑小区核酸检测点。11月12日9:00—10:30 ,呈祥紫园小区 。
〖叁〗 、022年11月17日,开发区发现2例核酸检测阳性人员,1例在集中隔离点检出,1例为外地协查“混管追阳”大货车司机。近来2人正在隔离治疗 ,已诊断为无症状感染者。其行动轨迹主要涉及以下风险点位:11月10日9:30—13:00,开发区桐柏村诚信公寓 。11月11日—15日,开发区花园道6号。
11月12日廊坊开发区新增1例无症状感染者(附轨迹)
〖壹〗、022年11月12日 ,开发区在集中隔离点检出1例核酸检测阳性人员,系阳性感染者的密接人员,近来正在隔离治疗 ,已诊断为无症状感染者。该人于11月11日转入隔离点 。其行动轨迹主要涉及以下风险点位:11月6日13:00—17:35,11月8日8:00—17:40,11月9日7:40—9:00 ,广阳区中房创展大厦14楼。
〖贰〗、022年11月12日,广阳区检测发现1例核酸检测阳性人员,近来正在定点医疗机构隔离治疗 ,已诊断为无症状感染者。行动轨迹主要涉及以下风险点位:11月6日8:59—9:30,新华路43号明珠大厦1层 。11月8日12:50—15:46,廊坊宾馆对面天河浴池。
〖叁〗 、月12日重庆新增1例本土无症状感染者为2岁女童隗某,系此前沙坪坝区确诊病例隗某与无症状感染者苏某的女儿 ,自11月2日起集中隔离,11月12日核酸检测阳性,判定为无症状感染者。感染者基本信息隗某 ,女,2岁,因家庭成员确诊被判定为密切接触者 ,于11月2日集中隔离 。
廊坊又有疫情了吗
〖壹〗、没有疫情。通过查询相关资料显示:截止至2022年9月17日,河北省廊坊市新增本土新冠确诊人数为0,现有新冠确诊人数为0 ,属于为低风险地区,所以是没有疫情的,廊坊是河北省辖地级市 ,位于河北省中部偏东,北临首都北京,东交天津,南接沧州 ,西连保定,地处京津冀城市群核心地带、环渤海腹地。
〖贰〗 、有了。2022年8月26日0至24时,河北省无新增新型冠状病毒肺炎确诊病例 。新增无症状感染者15例 ,其中石家庄市12例(桥西区),廊坊市2例(香河县1例、永清县1例,为外省来冀返冀人员) ,承德市1例(双桥区)。无症状感染者解除医学观察2例。
〖叁〗、廊坊有新增的 。中新网廊坊3月26日电 (宋敏涛 郭京泉)26日,河北省廊坊市召开第十五场疫情防控工作新闻发布会通报称,3月25日0时至24时 ,廊坊市报告确诊病例11例,无症状感染者132例。截至近来,本轮疫情廊坊市累计报告阳性感染者3179例。通报称 ,3月25日0时至24时,廊坊市新增阳性感染者143例 。
〖肆〗 、0天。通过查询廊坊疫情防控显示,截止至2022年11月19日,廊坊没有疫情 ,属于常态化防控区域,上一次廊坊疫情非常严重,长达30天都在封禁中。廊坊 ,河北省辖地级市,位于河北省中部偏东,北临首都北京 ,东交天津,南接沧州 。
〖伍〗、无疫情情况:当廊坊当地没有疫情时,来京人员无需进行隔离。有疫情情况:若廊坊出现疫情 ,来京人员需遵循社区的具体防控政策,可能涉及隔离等措施。进返京最新规定:核酸检测与健康码要求:进返京人员须持登机登车前48小时内核酸检测阴性证明和“北京健康宝”绿码 。
〖陆〗、河北廊坊有望在4月中旬解封。具体解封时间还需根据疫情防控情况进一步确定,但以下信息可供借鉴:当前疫情情况:4月5日 ,廊坊市无新增新型冠状病毒肺炎确诊病例,无新增本土无症状感染者。这是廊坊市连续第4天实现隔离点和社会面检出阳性病例“双清零 ”目标。
河北疫情怎么样
河北近来疫情整体处于相对平稳但感染人数较多的阶段,民众心态趋于平和,防控意识仍存 。 以下是具体情况分析:石家庄疫情情况石家庄作为河北省会 ,疫情形势较为严峻,感染人数较多,呈现出“多数阳性感染者包围少数阴性人员”的状态 ,甚至出现全家感染的情况。不过,阳性感染者心态普遍较为平静,反映出社会对疫情的接受度有所提升 ,恐慌情绪明显减弱。
乙类传染病:河北省共报告乙类传染病18种,累计发病8896例,死亡35例 。报告发病数居前五位的病种为病毒性肝炎 、肺结核、新型冠状病毒感染、梅毒和布病 ,这五类疾病占乙类传染病发病总数的909%。
河北此轮疫情对区域钢市影响有限,主要体现在运输端和情绪端,对生产端和供需基本面冲击较小 ,且常态化环保限产和库存增加等因素进一步削弱了疫情的影响。
河北省疫情数据根据河北省卫健委通报,2021年1月3日0时至24时,全省新增4例本地确诊病例,无新增死亡或疑似病例 。数据表明疫情处于局部扩散阶段 ,需通过战时状态下的严格管控阻断传播链。
截至3月10日24时新型冠状病毒肺炎疫情最新情况
新增确诊病例:555例 境外输入:158例(广东51例,上海32例,甘肃21例 ,北京15例,广西9例,天津6例 ,四川6例,湖北4例,河南3例 ,黑龙江2例,浙江2例,安徽2例 ,重庆2例,吉林1例,福建1例,云南1例) ,含20例由无症状感染者转为确诊病例(广东8例,四川6例,浙江2例 ,河南2例,北京1例,天津1例)。
月10日青岛市新增本土确诊103例、无症状感染者221例 ,疫情形势严峻,呈现多点散发特征,胶州市已采取中小学停课等防控措施 。 具体分析如下:新增病例分布与特征 确诊病例:新增本土确诊103例 ,其中莱西市96例(占93%),市南区 、市北区、黄岛区、胶州市共7例,含8例由无症状感染者转归。
患者5:男性 ,50岁,因咳嗽症状于2020年2月11日收入定点医院治疗。以上患者经定点医院全力救治,符合国家《新型冠状病毒肺炎诊疗方案(试行第七版)》解除隔离标准,准予出院 。累计病例统计截至3月10日24时 ,成都市累计报告确诊病例144例,具体分类如下:累计出院:108人(含当日新增出院5人)。
月10日0-24时,四川本土无新增确诊病例及无症状感染者 ,新增境外输入确诊病例6例 、无症状感染者9例,全省183个县(市、区)均为低风险地区。
截至3月24日24时,全国新型冠状病毒肺炎疫情情况如下:新增确诊病例:47例 ,均为境外输入病例。分布地区:上海19例,北京5例,广东5例 ,天津4例,福建4例,内蒙古2例 ,江苏2例,四川2例,吉林1例,浙江1例 ,山东1例,陕西1例 。新增死亡病例:4例,其中湖北武汉2例 ,其他地区2例。
发表评论